根据国家法律法规及相关规定要求,本单位以询价的方式面向社会公开一批部分活动执行物料,具体方式及明细如下:
一、项目介绍
1.拟举办2024年襄阳市“十百千万”劳动和技能竞赛启动仪式。现需要采购舞台搭建、户外特装等项目。合同签订后10个日历天内执行。
2.采购方式:询价采购
二、报名方式
1.公告:本单位面向社会开展询价工作,相关公告发布至省重点新闻网站汉江网,公示时间为5日,具体为3月28日至4月1日。
2.报名:电话报名15971009090罗主任(东津商务大楼D座2楼)
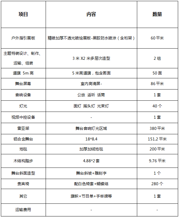
三、采购内容

四、报价须知
1.供应商报价文件应包括公司营业执照复印件、法人身份证复印件(非法人参会须提供法人授权委托书和被委托人身份证复印件)以及报价单。
2.供应商应保证提供的货物为出厂全新符合正常使用的质量要求。如检查验收发现有质量、技术或数量不足等问题,卖方应负责按照买方的要求采取补足或更换等处理措施,并承担由此发生的一切损失和费用。
3.询价小组在报价截止时间后组织评审。采购人将在符合采购需求、质量和服务相同前提下,把合同授予最低报价和有较好履约能力的供应商。
襄阳日报新媒体集团有限公司
2024年3月27日
(编辑:杨淑雅 审核:汪晓璐)






